RIM

Informationsmodell Activities: Hälso- och sjukvårdsaktivitet : Package

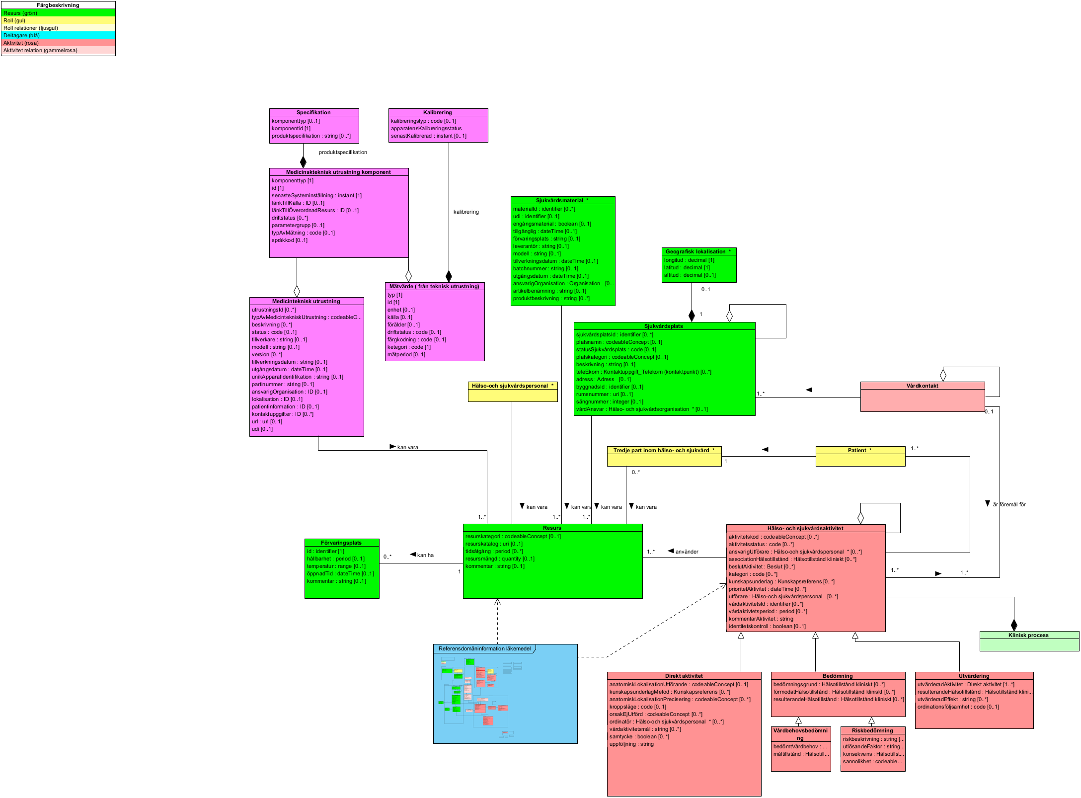
Class Diagram - Informationsmodell Activities: Hälso- och sjukvårdsaktivitet link

Jump to:
:Association :Association :Association :Generalization :Generalization :Generalization :Association kalibrering:Association :Association produktspecifikation:Association :Generalization :Generalization använder:Association är föremål för :Association :Association :Association :Association :Association kan vara:Association kan vara:Association kan vara:Association kan vara:Association kan vara:Association :Association :Dependency :Dependency kan ha:Association Förvaringsplats:Class Referensdomäninformation läkemedel:Diagram Overview Referensdomäninformation läkemedel:Diagram Overview Färgbeskrivning:Class Klinisk process:Class Vårdkontakt:Class Tredje part inom hälso- och sjukvård  *:Class Patient  *:Class Sjukvårdsmaterial  *:Class Hälso-och sjukvårdspersonal  *:Class Geografisk lokalisation  *:Class Sjukvårdsplats:Class Direkt aktivitet:Class Riskbedömning:Class Kalibrering:Class Mätvärde ( från teknisk utrustning):Class Specifikation:Class Medicinskteknisk utrustning komponent:Class Medicinteknisk utrustning:Class Resurs:Class Vårdbehovsbedömning:Class Utvärdering:Class Bedömning:Class Hälso- och sjukvårdsaktivitet:Class

Model Elements
Name Description
  Förvaringsplats : Class

Förvaring som gäller läkemedelsprodukt som är bruksfärdigt eller inför iordningsställande.

 

 

ärvs in från RIM

  Referensdomäninformation läkemedel : Diagram Overview
  Färgbeskrivning : Class
  Klinisk process : Class
hälso- och sjukvårdsprocess som omfattar alla hälso- och sjukvårdsaktiviteter, utförda eller ordinerade av vårdutförare, som hanterar identifierade eller specificerade hälsoangelägenheter
  Vårdkontakt : Class
Beskriver information om samspel mellan en patient och en eller flera hälso- och sjukvårdspersonal
  Tredje part inom hälso- och sjukvård * : Class
Hälso- och sjukvårdsaktör som inte är hälso- och sjukvårdsutförare eller patient som har relation till patient * identifierat masterdata i klassen
  Patient * : Class
Beskriver information om aktuell patient. * identifierat masterdata i klassen
  Sjukvårdsmaterial * : Class
Beskriver material som behövs för hälso- och sjukvårdsaktiviteten * identifierat masterdata i klassen
  Hälso-och sjukvårdspersonal * : Class
Beskriver information om hälso- och sjukvårdspersonal * identifierat masterdata i klassen
  Geografisk lokalisation * : Class
Den absoluta geografiska platsen, uttryckt med hjälp av WGS84 * identifierat masterdata i klassen
  Sjukvårdsplats : Class
fysisk plats där patienten befinner sig vid kontakt med sjukvård
  Direkt aktivitet : Class
Utifrån definitionen av hälso- och sjukvårdsaktivitet kan aktivitet betraktas som direkta när en patients hälsostatus är direkt involverat;dvs utredande och behandlande aktiviteter.
  Riskbedömning : Class
Bedömning av risk för ett oönskat hälsotillstånd
  Kalibrering : Class
  Mätvärde ( från teknisk utrustning) : Class

Den DeviceMetric resurs beskriver obligatoriska statiska egenskaper som kännetecknar en direkt eller härstammar, kvantitativ eller kvalitativ Biosignal mätning, inställning, eller beräkning som produceras av en medicinteknisk produkt. Den DeviceMetric resurs kan också användas för att beskriva icke-statiska men mycket relevanta egenskaper till metriska såsom metrisk status, metrisk senaste kalibrering tid och typ, mätläge, färg, referenslänk till den förälder DeviceComponent till där det hör hemma, och alla funktioner som de metriska erbjudanden (till exempel: inställning av metrisk etiketten).

  Specifikation : Class
  Medicinskteknisk utrustning komponent : Class

Klassen används för att beskriva egenskaper, operativ status och funktioner en medicinsk-relaterade komponent av en medicinteknisk produkt. Det kan vara en fysisk komponent som är integrerad i enheten, en flyttbar fysisk komponent eller ett icke-fysiska komponent som gör att fysiologiska mätdata och dess härledda data grupperas i en hierarkisk information organisation.

  Medicinteknisk utrustning : Class
Denna klass används för att beskriva vilken MT-utrustning som behövs för hälso- och sjukvårdsaktiviteten Diskussion med MT-folket
  Resurs : Class
Beskriver resurser som nyttjas vid aktivitet
  Vårdbehovsbedömning : Class

beskriver bedömning av behov av utredande- eller behandlande aktivitet

  Utvärdering : Class
beskriver utvärdering av en vårdaktivitet eller flera (process, vårdplan)
  Bedömning : Class
hälso- och sjukvårdsaktivitetselement (7.2.7) där en åsikt bildas angående hälsotillstånd (6.4) och eller eller hälso- och sjukvårdsaktivitet (7.2)
  Hälso- och sjukvårdsaktivitet : Class
Beskriver hälso- och sjukvårdsaktivitet
RIM