RIM

Class Diagram - Relationer huvudklasser link

Jump to:
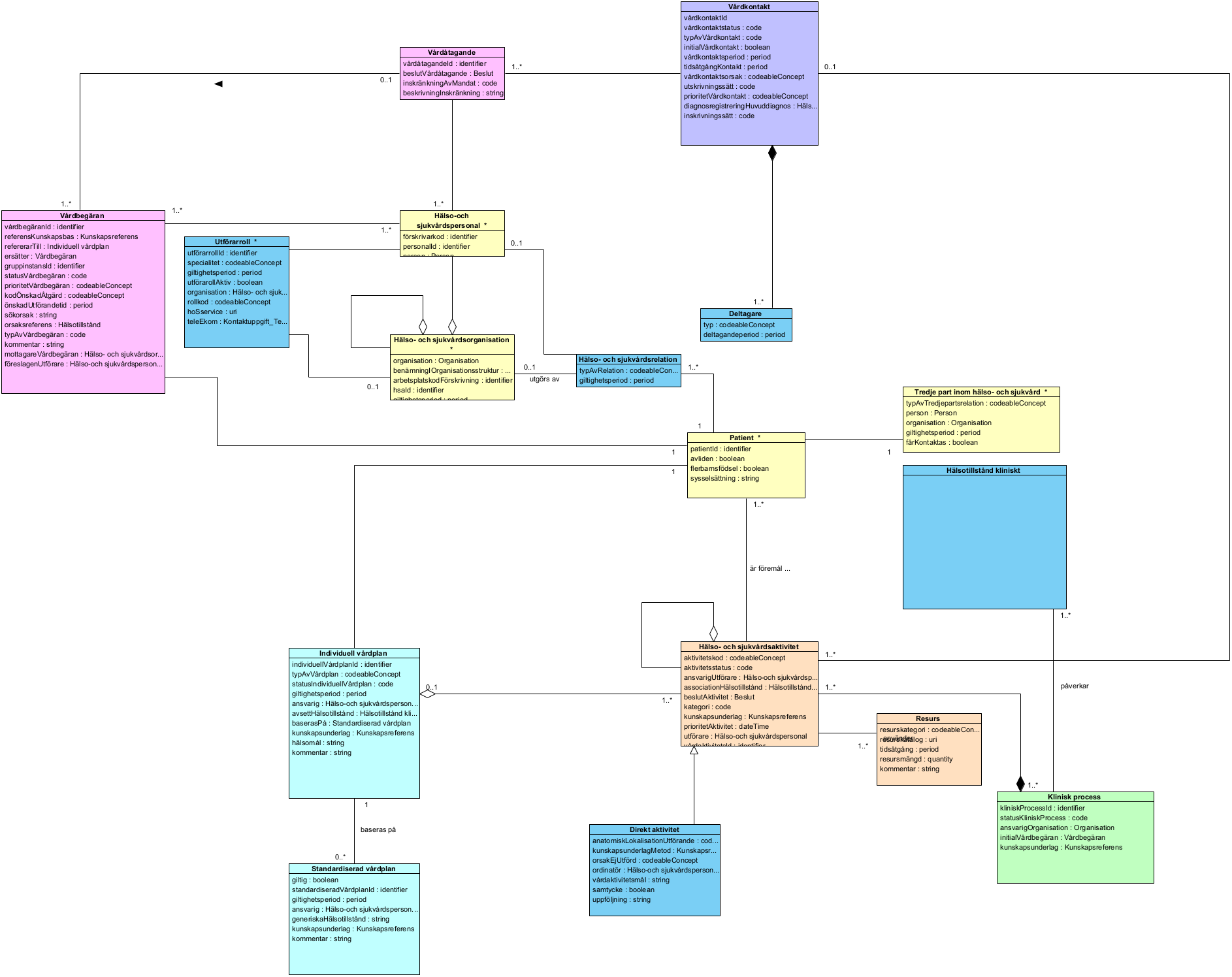
:Association :Generalization använder:Association :Association :Association utgörs av:Association :Association :Association är föremål för :Association :Association :Association :Association :Association påverkar:Association :Association :Association :Association :Association :Association :Association :Association :Association :Association baseras på:Association Standardiserad vårdplan:Class Individuell vårdplan:Class Vårdkontakt:Class Deltagare:Class Vårdbegäran:Class Vårdåtagande:Class Klinisk process:Class Hälsotillstånd kliniskt:Class Utförarroll  *:Class Tredje part inom hälso- och sjukvård  *:Class Patient  *:Class Hälso- och sjukvårdsrelation:Class Hälso-och sjukvårdspersonal  *:Class Hälso- och sjukvårdsorganisation  *:Class Resurs:Class Direkt aktivitet:Class Hälso- och sjukvårdsaktivitet:Class

Model Elements
Name Description
  Standardiserad vårdplan : Class

Dynamisk, personlig eller standardiserad plan som inkluderar vårdbehovsaktiviteter, hälsomål och aktivitetsmål relaterat till en eller fler speficerade hälsoangelägenheter i en hälso- och sjukvårdsanelägenhet

  Individuell vårdplan : Class

Dynamisk, personlig eller standardiserad plan som inkluderar vårdbehovsaktiviteter, hälsomål och aktivitetsmål relaterat till en eller fler speficerade hälsoangelägenheter i en hälso- och sjukvårdsanelägenhet

  Vårdkontakt : Class
Beskriver information om samspel mellan en patient och en eller flera hälso- och sjukvårdspersonal
  Deltagare : Class

Aktör som deltar i en vårdkontakt

  Vårdbegäran : Class

Begäran om vårdutföraraktiviteter uttryckta av en hälso- och sjukvårdsaktör

  Vårdåtagande : Class

Beslut att acceptera vårdmandat

  Klinisk process : Class
hälso- och sjukvårdsprocess som omfattar alla hälso- och sjukvårdsaktiviteter, utförda eller ordinerade av vårdutförare, som hanterar identifierade eller specificerade hälsoangelägenheter
  Hälsotillstånd kliniskt : Class
Hälsotillstånd avseende fysiska mentala funktioner och kroppsstruktur
  Utförarroll * : Class
Hälso- och sjukvårdspersonalens roller * identifierat masterdata i klassen
  Tredje part inom hälso- och sjukvård * : Class
Hälso- och sjukvårdsaktör som inte är hälso- och sjukvårdsutförare eller patient som har relation till patient * identifierat masterdata i klassen
  Patient * : Class
Beskriver information om aktuell patient. * identifierat masterdata i klassen
  Hälso- och sjukvårdsrelation : Class

Patientens relationer till hälso- och sjukvårdspersonal eller hälso- och sjukvårdsorganisation

  Hälso-och sjukvårdspersonal * : Class
Beskriver information om hälso- och sjukvårdspersonal * identifierat masterdata i klassen
  Hälso- och sjukvårdsorganisation * : Class
Beskriver information om Hälso- och sjukvårdsorganisation * identifierat masterdata i klassen
  Resurs : Class
Beskriver resurser som nyttjas vid aktivitet
  Direkt aktivitet : Class
Utifrån definitionen av hälso- och sjukvårdsaktivitet kan aktivitet betraktas som direkta när en patients hälsostatus är direkt involverat;dvs utredande och behandlande aktiviteter.
  Hälso- och sjukvårdsaktivitet : Class
Beskriver hälso- och sjukvårdsaktivitet
RIM