RIM

Informationsmodell Responsibility: Ansvar : Package

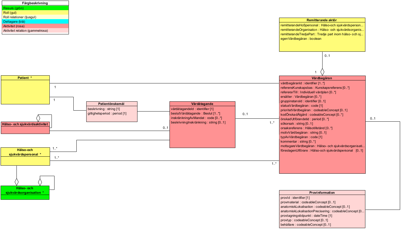
Class Diagram - Informationsmodell Responsibility: Ansvar link

Jump to:
:Association :Association :Association :Association :Association :Association :Association :Association :Association :Association :Association :Association Färgbeskrivning:Class Provinformation:Class Remitterande aktör:Class Hälso-och sjukvårdspersonal  *:Class Hälso- och sjukvårdsorganisation  *:Class Patient  *:Class Hälso- och sjukvårdsaktivitet:Class Vårdåtagande:Class Vårdbegäran:Class Patientönskemål:Class

Model Elements
Name Description
  Färgbeskrivning : Class
  Provinformation : Class
Kompletterande info om prov vid bvårdbegäran om analys av material frånpatient "Om provmaterial bifogas vårdbegäran"
  Remitterande aktör : Class
Den som är avsändare för vårdbegäran
  Hälso-och sjukvårdspersonal * : Class
Beskriver information om hälso- och sjukvårdspersonal * identifierat masterdata i klassen
  Hälso- och sjukvårdsorganisation * : Class
Beskriver information om Hälso- och sjukvårdsorganisation * identifierat masterdata i klassen
  Patient * : Class
Beskriver information om aktuell patient. * identifierat masterdata i klassen
  Hälso- och sjukvårdsaktivitet : Class
Beskriver hälso- och sjukvårdsaktivitet
  Vårdåtagande : Class

Beslut att acceptera vårdmandat

  Vårdbegäran : Class

Begäran om vårdutföraraktiviteter uttryckta av en hälso- och sjukvårdsaktör

  Patientönskemål : Class
Önskan uttryckt av patient eller patientföreträdare angående utförande av vissa hälso- och sjukvårdsaktiviteter
RIM